MENU

新闻中心

当前位置: 首页» 新闻中心» 科研进展

Plant, Cell & Environment | 基因组所王桂荣课题组解析鳞翅目昆虫适应玉米的分子机制

2026-04-16 06:09:00

【字体:

  

在长达数亿年的“军备竞赛”中,植食性昆虫如何突破植物重重的化学防御?近日,中国农业科学院深圳农业基因组研究所(岭南现代农业科学与技术广东省实验室深圳分中心)王桂荣课题组在《植物细胞环境(Plant Cell & Environment)》上发表了题为“Multiple Evolutionary Events in Host Plant Adaptation in Lepidoptera”的研究论文。该研究从基因功能演化入手,揭示了草地贪夜蛾(Spodoptera frugiperda)通过“双重进化路径”成功攻克玉米次生代谢产物丁布类化合物(Benzoxazinoids, BXs)的毒性,为理解植食性害虫的寄主适应性提供了全新的视角。



玉米(Zea mays)是全球重要的主粮作物,其主要化学防御物质为丁布类化合物。当受到昆虫或病原菌侵害时,玉米会释放出具有细胞毒性的糖苷配基(如丁布DIMBOA),对昆虫及病原菌具有较强的毒杀作用。该研究发现,不同害虫对玉米丁布类化合物的耐受力具有显著差异。具体表现为:草地贪夜蛾和斜纹夜蛾耐受力最强,其次为东方粘虫和棉铃虫,亚洲玉米螟耐受力最差(图1)。


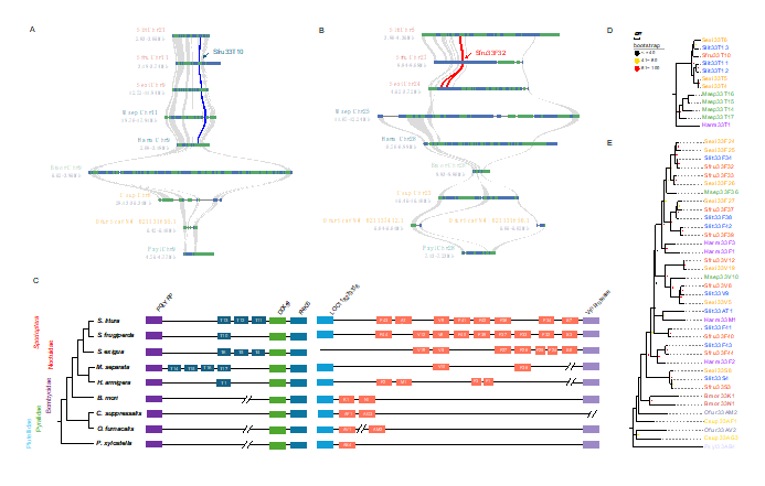
图1|不同鳞翅目昆虫对玉米丁布类化合物的耐受力鉴定


本研究通过比较分析草地贪夜蛾幼虫取食人工饲料和玉米B73后的肠道转录组数据,筛选到4个在肠道具有诱导高表达的UGT基因。通过CRISPR/Cas9基因编辑技术对这4个基因进行基因敲除,并成功获得了纯合突变体品系。通过对野生型草地贪夜蛾以及突变体进行生物学测定,并结合LC-MS/MS对粪便进行BXs代谢物分析,最终鉴定到2个能参与草地贪夜蛾解毒丁布类化合物的UGT基因,SfruUGT33T10和SfruUGT33F32。


通过系统进化分析,共线性分析以及直系同源分析等发现(图2),SfruUGT33T10起源于夜蛾科(Noctuidae)的共同祖先,且在夜蛾科昆虫中保守,可对HDMBOA进行解毒,为夜蛾科昆虫适应丁布类化合物提供了基础防御能力。SfruUGT33F32在较晚进化的灰翅夜蛾属昆虫中串联重复产生,并发生了新功能化,对DIMBOA、HMBOA和DIM(2)BOA具有极高的解毒效率,是草地贪夜蛾等灰翅夜蛾属昆虫高效适应玉米的关键。


该研究证实了鳞翅目昆虫通过“双重进化路径”逐级进化适应玉米化学防御的复杂历程,打破了以往单基因适配的传统认知。


图2|鳞翅目昆虫SfruUGT33T10和SfruUGT33F32及其同源基因的进化分析


基因组所(大鹏湾实验室)王桂荣研究员和美国密歇根州立大学Henry Chung副教授为该论文共同通讯作者;基因组所(大鹏湾实验室)助理研究员罗妹、博士后李彬和科研助理马立新(现为湖南师范大学博士生)为该论文并列第一作者,基因组所(大鹏湾实验室)博士后贾忠强博士、余胜博士,已毕业硕士生时展,博士生张博,扬州大学刘航玮博士,美国肯塔基大学王子楠博士和中国科学院昆明植物研究所齐金峰副研究员参与了该项目的实施;周绍群研究员和萧玉涛研究员为本研究提供了重要指导。该研究得到了国家自然科学基金和深圳市杰出科技创新人才培养经费资助。


原文链接:https://onlinelibrary.wiley.com/doi/10.1111/pce.70502


TOP TOP