MENU

新闻中心

当前位置: 首页» 新闻中心» 科研进展

Molecular Plant | 基因组所张春芝团队联合云南师大解析马铃薯代谢驯化密码

2025-12-22 10:12:00

【字体:

  

12月13日,中国农业科学院深圳农业基因组研究所(岭南现代农业科学与技术广东省实验室深圳分中心)张春芝课题组联合云南师范大学在《分子植物(Molecular Plant)》上发表题为“Metabolomic remodeling and genetic regulation in potato tubers during domestication”的研究论文。该研究通过多组学技术系统解析了马铃薯块茎从野生祖先到栽培地方品种的代谢重塑过程及遗传调控机制,为培育风味更佳、营养更丰富的马铃薯新品种提供了关键理论支撑和基因资源。



马铃薯作为全球第四大粮食作物,是保障粮食安全和营养供给的核心作物之一。野生马铃薯块茎中含有大量苦涩且有毒的甾体生物碱(SGAs),严重限制了其食用价值。而经过长期驯化,栽培马铃薯的口感和营养发生了根本性改变。


研究团队对 469 份马铃薯材料(涵盖野生种、地方品种等)进行了基因组重测序和代谢组分析,发现驯化过程中马铃薯块茎的代谢组发生了显著重塑:野生马铃薯中苦涩有毒的 SGA 多样性和含量大幅下降,其中 α-茄碱等主要毒素含量降至野生种的 4.3%;与此同时,具有抗氧化、营养价值的类黄酮含量显著提升,部分类黄酮化合物含量增加了 13 倍以上。这种 “减毒增营养” 的代谢转变,是马铃薯从野生有毒植物转变为人类主食的关键。


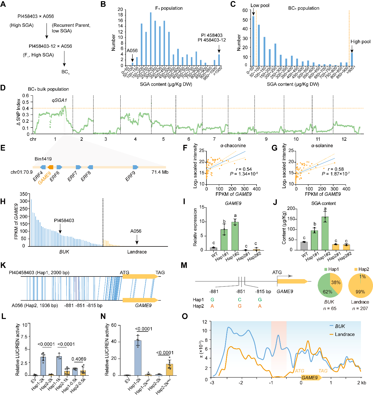
图1|马铃薯块茎代谢物的驯化特征及遗传机制


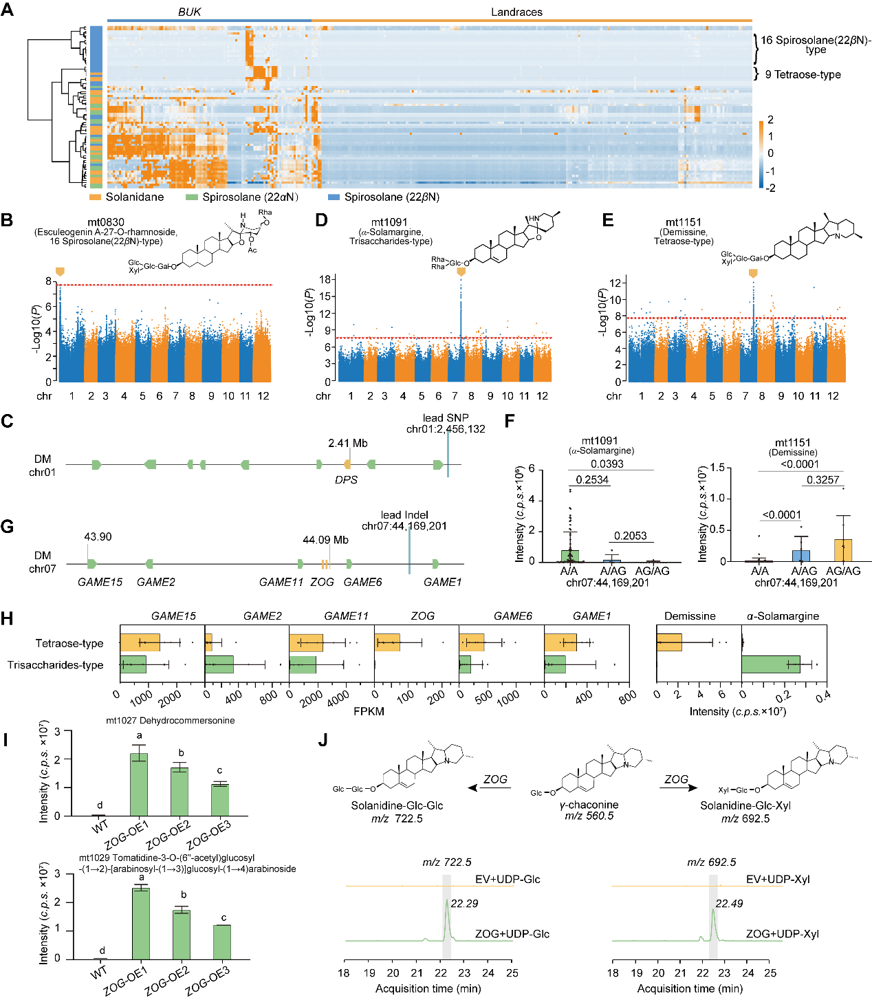
通过代谢组全基因组关联分析,团队鉴定出 2046 个与 568 种代谢物相关的遗传位点,揭示了代谢重塑的核心遗传机制。研究发现,两个关键合成基因(DPS 和 ZOG)的编码区变异影响 SGA 的结构多样性,而转录因子GAME9 和 MYB13 的顺式调控区变异则通过降低基因表达,显著减少了块茎中 SGA 的积累。这种 “编码区变异影响结构、调控区变异控制含量” 的遗传选择,既保证了马铃薯的食用安全性,又保留了其在非食用部位的防御功能。


图2|两个生物合成基因调控马铃薯SGA代谢物的结构多样性


图3|野生到栽培种马铃薯薯肉SGA含量驯化降低的分子机制


图4|MYB13介导GAME12调控SGA合成的分子机制


研究还鉴定两个串联排列的 MYB 转录因子(MYB200 和 MYB210),它们通过调控苯丙烷代谢流的分配,促进类黄酮合成并抑制酚酸积累。有趣的是,早期农民对彩色块茎的选择,意外推动了类黄酮含量的提升,体现了人工选择的 “附带效应”。


图5|MYB基因调控马铃薯块茎苯丙烷代谢流的遗传选择机制


研究构建了马铃薯块茎代谢的多组学图谱,系统解析了代谢性状的遗传基础,包括单个基因的效应、基因间的互作以及多效性影响。利用该图谱可靶向降低致癌前体物质 L-天冬酰胺含量,减少加工中丙烯酰胺生成;通过基因互作效应提升营养物质含量。这些发现不仅深化了对作物驯化的理解,更为马铃薯品质改良提供了实用策略。未来,育种家可借助这些基因资源,培育出更安全、营养、美味的马铃薯品种,进一步巩固其全球粮食安全中的重要地位。


图6|马铃薯块茎代谢物遗传调控的复杂网络


中国农业科学院深圳农业基因组研究所(岭南现代农业科学与技术广东省实验室深圳分中心)博士后张钟、云师大研究生谭薇、刘金涛为该论文的共同第一作者。云师大祝光涛教授和中国农业科学院深圳农业基因组研究所(岭南现代农业科学与技术广东省实验室深圳分中心)张春芝研究员为该论文的共同通讯作者。该研究得到国家重点研发计划、国家自然科学基金、广东省基础与应用基础研究重大项目和中国博士后科学基金等项目重点支持。


原文链接:https://www.sciencedirect.com/science/article/pii/S1674205225004356


TOP TOP