MENU

新闻中心

当前位置: 首页» 新闻中心» 科研进展

GigaScience | 五种代表性螳螂染色体水平基因组揭示螳螂演化历史及双X性染色体形成机制

2025-12-22 10:18:00

【字体:

  

近日,中国农业科学院深圳农业基因组研究所(岭南现代农业科学与技术广东省实验室深圳分中心)樊伟团队与王桂荣团队在《千兆科学(GigaScience)》上发表了题为“The genomes of five mantises provide insights into sex chromosome evolution and Mantodea phylogeny clarification”的研究论文。该研究报道了薄翅螳螂 (Mantis religiosa)、 中华大刀螳螂(Tenodera sinensis)、眼镜蛇枯叶螳螂(Deroplatys truncata)、兰花螳螂(Hymenopus coronatus)、堇色金属螳螂 (Metallyticus violacea)共五种代表性螳螂的高质量染色体水平基因组,系统揭示了螳螂双X性染色体的演化机制,并且为纠正枯叶螳螂这一进化分支的分类地位提供了重要依据。



螳螂是一种广为大众所熟悉的昆虫,它们隶属于螳螂目(Mantodea)。中华大刀螳螂和薄翅螳螂在欧亚大陆上广泛分布,它们不仅在农业上具有天敌昆虫的应用潜力,而且它们的卵鞘(螵蛸)还是著名的传统药材。枯叶螳螂和兰花螳螂是拟态行为的代表物种,也是著名的教学材料和儿童宠物。金属螳螂是螳螂目的早期分支,保留了更多的类似于蟑螂的祖先特征,是研究螳螂目演化历史的关键材料。


为促进螳螂的科学研究和应用,研究团队采用PacBio HiFi长读长测序结合Hi-C染色体构象捕获技术,成功组装了薄翅螳螂(3.7G, 2n = 28)、中华大刀螳螂(2.7G, 2n = 28)、眼镜蛇枯叶螳螂(4.3G, 2n = 32)、兰花螳螂(3.1G, 2n = 42)和堇色金属螳螂(2.3 G, 2n = 34)染色体水平的参考基因组。BUSCO评估完整度均高达99 %,表明基因组具有高度的完整性与可靠性。


图1|五种螳螂基因组特征


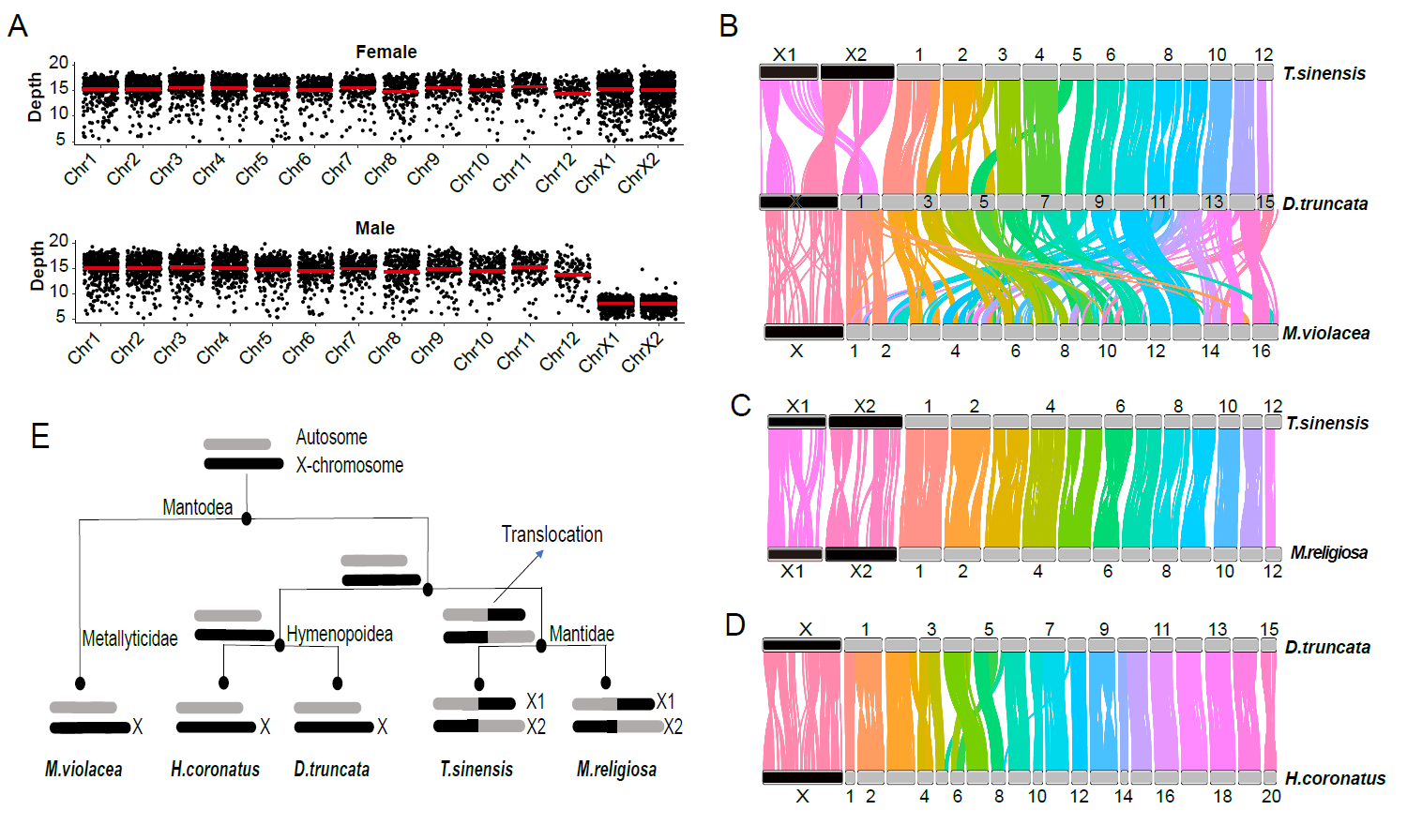
通过对中华大刀螳螂雌性与雄性个体测序深度的分析,成功鉴定其X1和X2性染色体。然后,再通过全基因组共线性分析,成功鉴定了薄翅螳螂的X1和X2性染色体,以及眼镜蛇枯叶螳螂、兰花螳螂和堇色金属螳螂的X染色体。结合物种的进化关系,揭示了在螳螂目祖先向螳螂科的演化过程中,X染色体与一条常染色体发生了断裂重组,最终形成了两条性染色体X1和X2。完整的性染色体序列为研究螳螂独特的双X染色体形成与作用机制奠定了坚实的基础。


图2|双X染色体的鉴定与演化路径


金属螳螂与一般的螳螂外形明显不同,它更接近蟑螂。基因家族层面的分析验证了这一结论,同其他螳螂相比,堇色金属螳螂与蟑螂之间拥有更多的共享基因家族。进化树分析显示金属螳螂的分支长度比较短,说明其积累的突变相对其他螳螂要少,进一步支撑了其近似祖先的外观。进化树分析还揭示了枯叶螳螂与兰花螳螂之间的高度亲缘性,这与传统分类中将枯叶螳螂与中华大刀螳螂和薄翅螳螂归为一类相违背。基因组级别的证据将为枯叶螳螂这一分支的科学分类提供有力的证据。


图3|螳螂目物种的演化


该研究通过构建高质量基因组,揭开了螳螂演化的历史,双X染色体的形成机制,以及为枯叶螳螂这一分支的科学分类提供了重要的支撑证据。这些发现不仅推动了螳螂目的生物学研究,也为未来螳螂在农业和医学等方面的应用提供了基因数据资源。


中国农业科学院深圳农业基因组研究所(岭南现代农业科学与技术广东省实验室深圳分中心)博士后刘航伟和硕士研究生雷丽红为论文的共同第一作者,樊伟研究员与王桂荣研究员为论文的共同通讯作者。该研究得到深圳市基础研究项目、深圳市重点实验室基金和中国农业科学院科技创新工程专项经费的支持。


原文链接:https://doi.org/10.1093/gigascience/giaf158


TOP TOP