MENU

新闻中心

当前位置: 首页» 新闻中心» 科研进展

Nature Plants | 基因组所联合南京农大在单细胞水平揭示马铃薯晚疫病病程新模型

2026-01-07 05:53:00

【字体:

  


马铃薯作为全球最重要的非谷物作物之一,长期受到晚疫病菌(Phytophthora infestans)的严重威胁,全球每年造成近百亿美元损失。虽然国际学术界和工业界自1845年以来长期开展晚疫病研究,但其致病机理和病程发展模式仍不完全清楚。传统研究晚疫病致病机理多基于组织水平的转录组分析,难以充分揭示细胞异质性和空间协调性。单细胞空间转录组技术为解析晚疫病病程中的精细机制和模型提供了技术突破。


1月6日,中国农业科学院深圳农业基因组研究所(岭南现代农业科学与技术广东省实验室深圳分中心)黄三文团队与南京农业大学植物保护学院/农林生物安全全国重点实验室董莎萌课题组合作,在《自然·植物(Nature Plants)》上在线发表了题为“Host Microenvironment in Potato-Phytophthora infestans Interaction Revealed by Single-cell Spatiotemporal Transcriptome”的研究论文。该研究利用Stereo-seq空间转录组技术,在单细胞分辨率下解析了马铃薯叶片与晚疫病菌互作的宿主微环境动态变化,鉴定出晚疫病病程中的两类关键的寄主细胞类型:病原靶向细胞(PTCs)与周质细胞(SPCs),揭示了其分别在免疫响应中的功能特点,提出了晚疫病病程新模型。


原文链接:https://doi.org/10.1038/s41477-025-02181-9


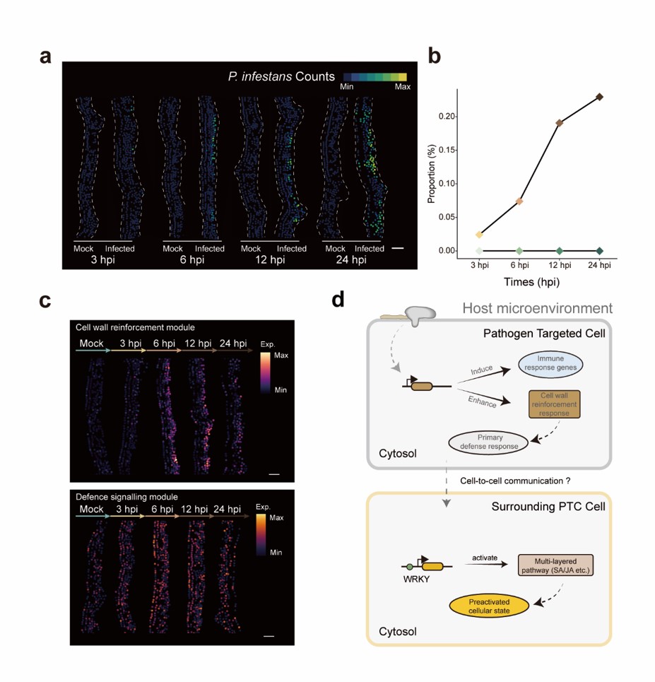
研究团队通过对接种(3、6、12、24小时)晚疫病菌的马铃薯叶片进行空间转录组分析,成功获得了73,271个高质量单细胞数据。通过整合细胞形态标记(如细胞壁染色)和基因表达谱,鉴定了叶片中的主要细胞类型,包括上下表皮细胞、栅栏组织细胞、海绵组织细胞和维管相关细胞,并揭示了不同细胞类型响应病原菌的异质性和统一性(图1)。


图1 | 构建马铃薯-致病疫霉互作单细胞空间转录组图谱


根据病原菌的空间分布,研究团队将寄主细胞划分为病原靶向细胞(PTCs)和PTC周质细胞(SPCs)。研究发现,这两种细胞状态在免疫应答中呈现不同的功能分工:PTCs作为前线防御细胞,主要激活细胞壁加固和氧化还原平衡等局部物理化学屏障;而SPCs则扮演协调者角色,通过上调钙信号、系统获得性抗性相关基因,负责协调系统性免疫信号(图2)。


图2 | 马铃薯细胞响应晚疫病菌的宿主微环境


本研究首次在单细胞水平系统揭示了马铃薯-晚疫病菌的互作分子基础,发现了一批可能具有重要功能的基因,提出了晚疫病病程中的关键细胞类型和病程模式,阐明了植物免疫在细胞水平的“分工协作”机制,对在单细胞空间层面理解植物-病原微生物互作具有重要的理论指导意义,为未来抗病作物品种的培育提供了新的靶标和策略。


基因组所(大鹏湾实验室)黄三文研究员与南京农业大学植物保护学院董莎萌教授为共同通讯作者。基因组所(大鹏湾实验室)博士后李玉营、博士生戴纪琛为论文共同第一作者。研究得到了广东省基础与应用基础研究重点项目、国家自然科学基金卓越研究群体和农林生物安全全国重点实验室联合攻关项目等资助。

TOP TOP